威尼斯人平台
无障碍阅读
长者助手
繁体版
英文版
EN
登 录
网站支持IPV6
搜索热词:
公共服务
产业扶持政策
投资创业
威尼斯人平台
Home
威尼斯人平台动态
Local News
走进威尼斯人平台
About Tianhe
政务服务
E-services
政务公开
Government Affairs
营商环境
Business & Investment in Tianhe
互动交流
Enquiries
工作机构
Government Agencies
您当前所在的位置:
威尼斯人平台
>
威尼斯人平台区重点领域信息公开专栏
>
财政预决算和“三公”经费等财政信息
>
减税降费信息
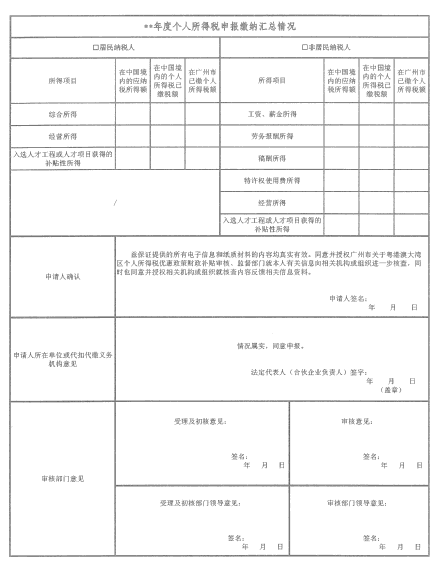
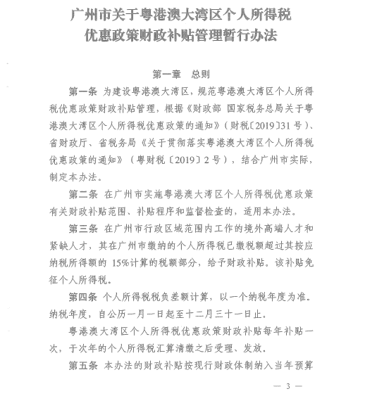
广州市财政局 广州市科学技术局 广州市人力资源和社会保障局 国家税务总局广州市税务局印发广州市关于粤港澳大湾区个人所得税优惠政策财政补贴管理暂行办法的通知(穗财规字[2019]5号)
发表时间:
2019-09-04 01:50:04
信息来源:
本网
浏览量:
-
A
+
大
A
+
中
A
+
小
扫一扫在手机打开当前页
打印
关闭
手机版
粤商通
穗好办
威尼斯人平台政府网
广州威尼斯人平台发布微博
广州威尼斯人平台发布微信
新葡京博彩官网
线上娱乐城
中文博彩平台
博彩平台
威尼斯人平台
博彩平台推荐
威尼斯人app
娱乐城平台
博彩网站
世界杯投注官网
YAYUN亚云体育官方网站
亚云体育